Задать свой вопрос   *более 50 000 пользователей получили ответ на «Решим всё»

Задача 20328 Решите неравенство log(4x-x^2) x >...

Условие

Решите неравенство

log(4x-x^2) x > log(12-3x) x.

математика 10-11 класс 5181

Решение

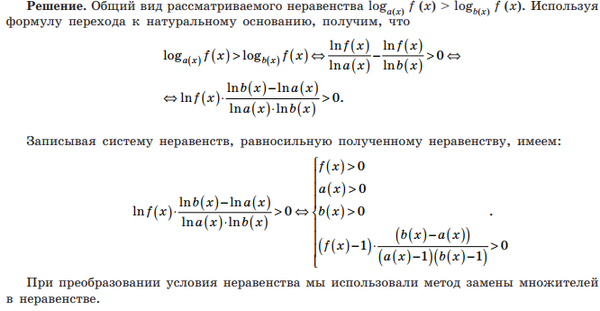
Решаем систему( см. объяснения в приложении):
{x > 0 ⇒ x ∈ (0;+ ∞)
{4x-x^2 > 0 ⇒ x ∈ (0 ;4)
{12-3x > 0 ⇒ x ∈ (– ∞ ;4)
{x-1)·(12-3x-4x+x^2)/((4х-x^2–1)·(12-3x–1)) > 0 ⇒
((x-1)(x-3)(x-4))/((x^2-4х+1)·(3x-11)) > 0
Решаем последнее неравенство методом интервалов.

x^2–7x+12=0
D=49–4·12=1
x=3 или х=4

x^2-4x+1=0
x=2–√3 или х=2+√3

11-3x=0
x=11/3


_+_ (2-√3) _-_ (1) _+_ _ (3) _-_ (11/3) _+_ (2+√3) _–_ (4) _+ _


x ∈ (– ∞ ;2–√3)U(1;3)U(11/3;2+√3)U(4;+ бесконечность)
C учетом решений первых трех неравенств х∈(0;4) решение системы (0; 2-sqrt(3)) U (1; 3) U (11/3; 2+sqrt(3))

О т в е т. (0; 2-sqrt(3)) U (1; 3) U (11/3; 2+sqrt(3))

Все решения

Написать комментарий

Меню

Присоединяйся в ВК