Задать свой вопрос   *более 50 000 пользователей получили ответ на «Решим всё»

Задача 20321 Решите неравенство...

Условие

Решите неравенство
log(x^2-2x)(x^2-4x+3) > log(2x)(x^2-4x+3)

математика 10-11 класс 4432

Решение

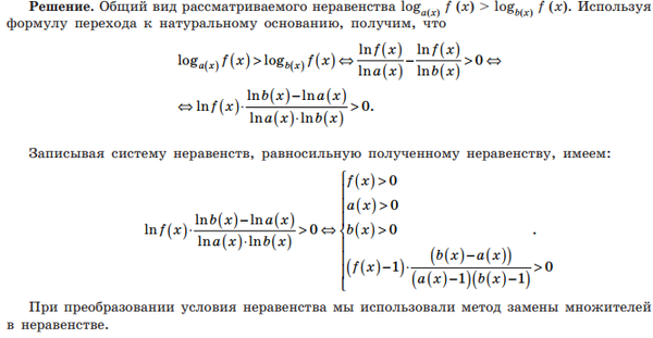
Решаем систему( см. объяснения в приложении):
{x^2-4x+3 > 0 ⇒ x ∈ (- бесконечность ;1)U(3;+ бесконечность)
{x^2-2x > 0 ⇒ x ∈ (- бесконечность ;0)U(2;+ бесконечность)
{2x > 0 ⇒ x ∈ (0;+ бесконечность)
{x^2-4x+2)*(2x-x^2+2x)/((x^2-2x-1)*(2x-1)) > 0 ⇒
((x^2-4x+2)(x^2-4x)/((x^2-2x-1)*(2x-1)) < 0
Решаем последнее неравенство методом интервалов.

x^2-4x+2=0
D=16-4*2=8
x=2-sqrt(2) или х=2+sqrt(2)

x^2-2x-1=0
D=4+4=8
x=1-sqrt(2) или х=1+sqrt(2)

2x-1=0
x=1/2

4x-x^2=0
x=0 или х=4
_-_ (1-sqrt(2))_+_ (0) _-_ (1/2) _+_ (2-sqrt(2)) _-_ (1+sqrt(2)) _+_ (2+sqrt(2)) _- _ (4) _+__

x ∈ (- ;1-sqrt(2))U(0;1/2)U(2-sqrt(2);1+sqrt(2))U(2+sqrt(2);4)

C учетом ответа первых трех неравенств системы х ∈ (3; + бесконечность)

Решение системы (2+sqrt(2);4)

О т в е т. (2+sqrt(2);4)

Вопросы к решению (1)

Все решения

Написать комментарий

Меню

Присоединяйся в ВК