Задать свой вопрос   *более 50 000 пользователей получили ответ на «Решим всё»

Задача 20127 Точки K, L, M расположены на ребрах SA,...

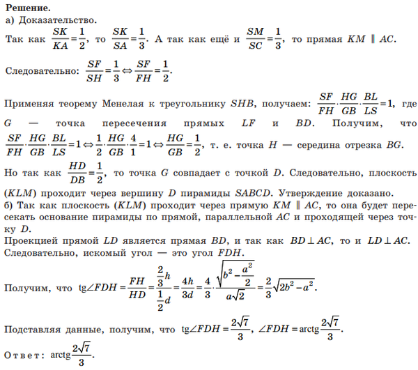
Условие

Точки K, L, M расположены на ребрах SA, SB, SC правильной четырехугольной пирамиды SABCD соответственно, и при этом

SK/KA = 1/2; SL/SB = 1/5; SM/SC = 1/3

а) Докажите, что плоскость (KLM) проходит через вершину D пирамиды SABCD.

б) Найдите угол между плоскостью (KLM) и плоскостью основания пирамиды (ABCD), если SA = b = 2, AB = a = 1.

математика 10-11 класс 5325

Решение

Решение из книги ЕГЭ2018 Мирошин

Написать комментарий

Меню

Присоединяйся в ВК