Задать свой вопрос   *более 50 000 пользователей получили ответ на «Решим всё»

Задача 20125 Решите неравенство: log(x-2)3 +...

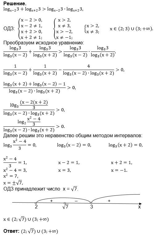
Условие

Решите неравенство:
log(x-2)3 + log(x+2)3 > log(x-2)3*log(x+2)3

математика 10-11 класс 2811

Решение

ОДЗ:
{x -2 > 0; x-2 ≠ 1
{x+2 > 0; x+2 ≠ 1
x∈ (2;3)U(3;+бесконечность)
Перейдем к основанию 3 .

(1/log_(3)(x-2))+(1/log_(3)(x+2)) > 1/(log_(3)(x-2) *log_(3)(x+2))

Замена
log_(3)(x-2)=u
log_(3)(x+2)=v

(1/u)+(1/v) > (1/(uv))
(v+u-1)/(uv) > 0
Дробь положительна, когда числитель и знаменатель имеют одинаковые знаки.
Совокупность двух систем:
{uv > 0
{u+v-1 > 0
или
{uv < 0
{u+v-1 < 0

Если
1)
{u > 0 ⇒ log_(3)(x-2) > 0 ⇒x-2 > 1 ⇒x > 3
{v > 0 ⇒ log_(3)(x+2) > 0 ⇒x+2 > 1 ⇒x > -1
{u+v > 1 ⇒ log_(3)(x-2)+log_(3)(x+2) > 1 ⇒(x-2)(x+2) > 3 ⇒x^2-7 > 0
о т в е т 1) (3;+ бесконечность )

Если
1)
{u < 0
{v < 0
{u+v > 1 cумма отрицательного u и отрицательного v не может быть больше 1
о т в е т 2) нет решений

Если
3)
{u < 0 ⇒ log_(3)(x-2) < 0 ⇒x-2 < 1 ⇒x < 3
{v > 0 ⇒ log_(3)(x+2) > 0 ⇒x+2 > 1 ⇒x > -1
{u+v < 1 ⇒ log_(3)(x-2)+log_(3)(x+2) < 1 ⇒(x-2)(x+2) < 3 ⇒x^2-7 < 0
с учетом ОДЗ:
о т в е т 3) (2;sqrt(7) )



Если
4)
{u > 0 ⇒ log_(3)(x-2) > 0 ⇒x-2 > 1 ⇒x > 3
{v < 0 ⇒ log_(3)(x+2) < 0 ⇒x+2 < 1 ⇒x < -1
{u+v < 1 ⇒ log_(3)(x-2)+log_(3)(x+2) < 1 ⇒(x-2)(x+2) < 3 ⇒x^2-7 < 0
о т в е т 4) нет решений

О т в е т. (2; sqrt(7)) U (3;+бесконечность)

Все решения

Написать комментарий

Меню

Присоединяйся в ВК