Задать свой вопрос   *более 50 000 пользователей получили ответ на «Решим всё»

Задача 20117 В прямоугольной трапеции ABCD с...

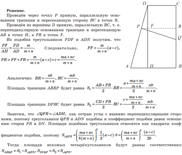
Условие

В прямоугольной трапеции ABCD с основаниями AB и CD, равными соответственно а и c, c < а, боковая сторона BC перпендикулярна основаниям и равна b. Из точки P стороны AD, делящей её так, что AP : PD = n : m, n > = m, к этой стороне проведён перпендикуляр, пересекающий сторону BC в точке Q. Найдите площадь четырёхугольника APQB, PQCD

математика 10-11 класс 2221

Решение



Ответ: В решение

Написать комментарий

Меню

Присоединяйся в ВК