Задать свой вопрос   *более 50 000 пользователей получили ответ на «Решим всё»

Задача 20116 Решите неравенство log(x-2)(x^2-6x+8) >...

Условие

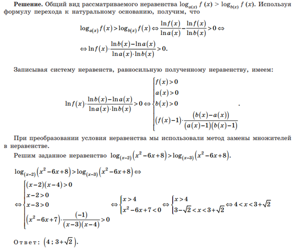
Решите неравенство log(x-2)(x^2-6x+8) > log(x-3)(x^2-6x+8)

математика 10-11 класс 5175

Решение



Ответ: В решение

Вопросы к решению (2)

Все решения

Написать комментарий

Категория

Меню

Присоединяйся в ВК