Задать свой вопрос   *более 50 000 пользователей получили ответ на «Решим всё»

Задача 2004 Решить систему...

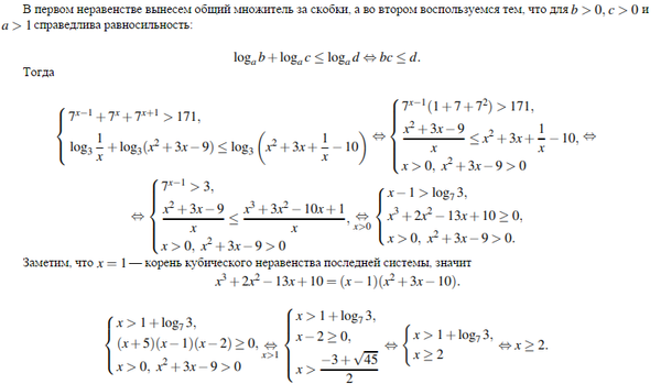
Условие

Решить систему system{7^(x-1)+7^x+7^(x+1) больше 171; log3(1/x)+log3(x^2+3x-9) меньше или равно log3(x^2+3x+1/x-10)}

математика 10-11 класс 10052

Решение



Ответ: [2;+беск)

Вопросы к решению (1)

Написать комментарий

Меню

Присоединяйся в ВК