Задать свой вопрос   *более 50 000 пользователей получили ответ на «Решим всё»

Задача 19805 Найти область определения функций: y =...

Условие

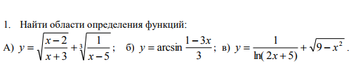
Найти область определения функций:

y = sqrt((x-2)/(x+3) + корень 3ей степени из (1/(x-5))

y = arcsin((1-3x)/3)

y = 1/ln(2x+5) + sqrt(9-x^2)

математика ВУЗ 1985

Решение


Область определения функции находится из системы:
А)
{(x-2)/(x+3) больше или равно 0⇒(- беск.;-3)U[2;+беск)
{x+3 ≠ 0 ⇒ х ≠ - 3
{x-5 ≠ 0 ⇒ х ≠5

О т в е т. (- беск.;-3)U[2;5)U(5;+беск)

Б)
-1 меньше или равно (1-3х)/3 меньше или равно 1

умножаем на 3

-3 меньше или равно (1-3х) меньше или равно 3

прибавляем (-1) ко всем частям

делим на (-3) и меняем знак

-2/3 меньше или равно (х) меньше или равно 4/3

О т в е т. [-2/3; 4/3]
В)
{2х+5 > 0 ⇒ х > -2,5
{2x+5 ≠ 1 ⇒ x ≠ -2
{9-x^2 больше или равно 0 ⇒ -3 меньше или равно x меньше или равно 3

О т в е т. (-2,5;-2)U(-2;3]

Написать комментарий

Меню

Присоединяйся в ВК