Вариант 49
M_(x) = -2*0.3 + 0*0.1 + 2*0.1 + 4*0.1 + 6*0.2 + 8*0.1 + 10*0.1 = 3
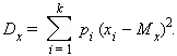
[b]Дисперсия[/b]
D_(x) = 0.3*(-2-3)^2 + 0.1(0-3)^2 + 0.1(2-3)^2 + 0.1(4-3)^2 + 0.2(6-3)^2 + 0.1(8-3)^2 + 0.1(10-3)^2 = 17.8
[b]Среднеквадратичное отклонение[/b] = sqrt(D_(x)) = 4.2
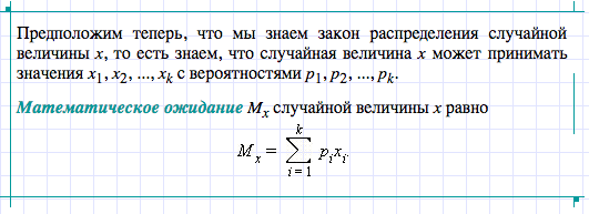
[b]Использованные формулы.[/b]
