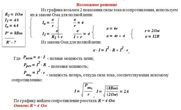
Реостат R подключен к источнику тока с ЭДС ε и внутренним сопротивлением r (см. рисунок). Зависимость силы тока в цепи от сопротивления реостата представлена на графике. Найдите сопротивление реостата, при котором мощность тока, выделяемая на внутреннем сопротивлении источника, равна 8 Вт.

физика 10-11 класс
37102