Задать свой вопрос   *более 50 000 пользователей получили ответ на «Решим всё»

Задача 19639 К источнику тока с внутренним...

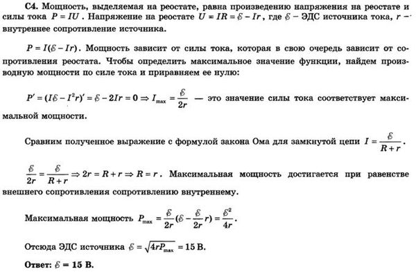
Условие

К источнику тока с внутренним сопротивлением r = 1,5 Ом подключен реостат, сопротивление которого можно изменять в пределах от 1 Ом до 10 Ом. Максимальная мощность, выделяемая на реостате, Р = 37,5 Вт. Чему равна ЭДС источника тока?

физика 10-11 класс 8875

Решение



Ответ: В решение

Написать комментарий

Меню

Присоединяйся в ВК