Задать свой вопрос   *более 50 000 пользователей получили ответ на «Решим всё»

Задача 19629 Схема электрической цепи показана на...

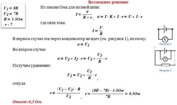
Условие

Схема электрической цепи показана на рисунке. Когда цепь разомкнута, вольтметр показывает 8 В. При замкнутой цепи вольтметр показывает 7 В. Сопротивление внешней цепи равно 3,5 Ом. Чему равно внутреннее сопротивление источника тока?

физика 10-11 класс 26655

Решение



Ответ: 0,5 Ом

Написать комментарий

Меню

Присоединяйся в ВК