Задать свой вопрос   *более 50 000 пользователей получили ответ на «Решим всё»

Задача 19626 На рисунке показана принципиальная схема...

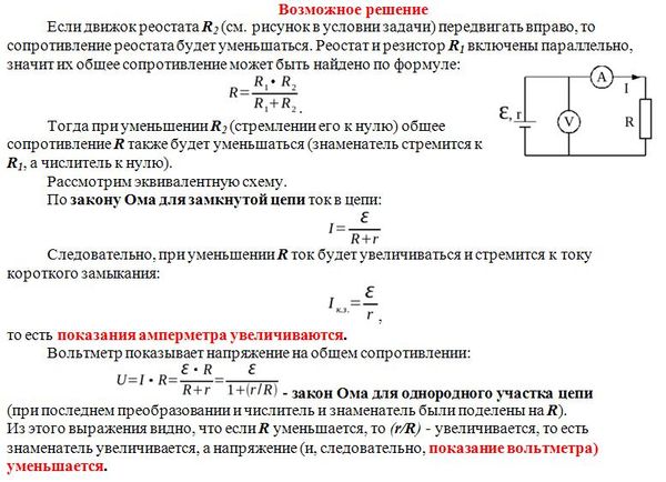
Условие

На рисунке показана принципиальная схема электрической цепи, состоящей из источника тока с отличным от нуля внутренним сопротивлением, резистора, реостата и измерительных приборов – идеального амперметра и идеального вольтметра. Используя законы постоянного тока, проанализируйте эту схему и выясните, как будут изменяться показания приборов при перемещении движка реостата вправо.

физика 10-11 класс 9817

Решение



Ответ: В решение

Написать комментарий

Меню

Присоединяйся в ВК