Задать свой вопрос   *более 50 000 пользователей получили ответ на «Решим всё»

Задача 19517 Шарик радиусом r скатывается по...

Условие

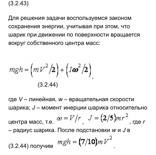
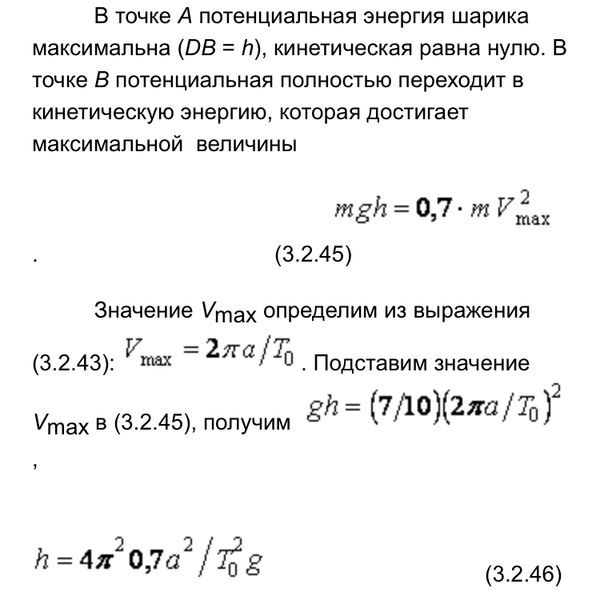
Шарик радиусом r скатывается по сферической поверхности из точки A. Определить радиус кривизны поверхности если AD=a. Период колебаний шарика = Т

предмет не задан 2610

Решение

Написать комментарий

Меню

Присоединяйся в ВК