Задать свой вопрос   *более 50 000 пользователей получили ответ на «Решим всё»

Задача 19503 ...

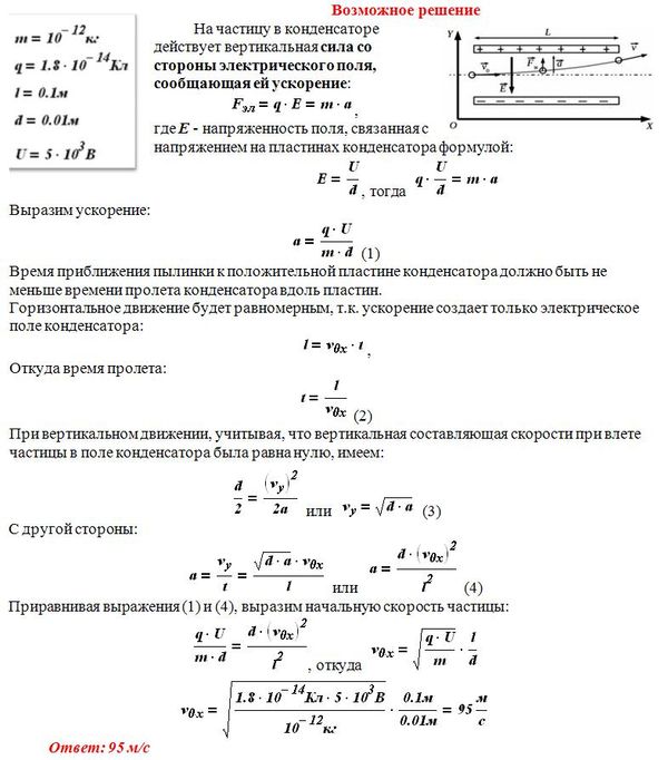
Условие

Пылинка, имеющая массу 10^(-8) г и заряд – 1,8×10^(-14) Кл, влетает в электрическое поле конденсатора в точке, находящейся посередине между его пластинами (см. рисунок). Чему должна быть равна минимальная скорость, с которой влетает пылинка в конденсатор, чтобы она смогла пролететь его насквозь? Длина пластин конденсатора 10 см, расстояние между пластинами 1 см, напряжение на пластинах конденсатора 5000 В. Силой тяжести пренебречь. Система находится в вакууме.

физика 10-11 класс 31608

Решение



Ответ: В решение

Ошибки в решение (1)

Написать комментарий

Меню

Присоединяйся в ВК