Задать свой вопрос   *более 50 000 пользователей получили ответ на «Решим всё»

Задача 19415 Один моль аргона, находящийся в цилиндре...

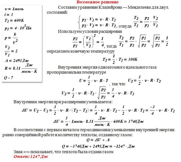
Условие

Один моль аргона, находящийся в цилиндре при температуре T1 = 600 К и давлении p1 = 4•10^5 Па, расширяется и одновременно охлаждается так, что его давление при расширении обратно пропорционально квадрату объёма. Конечный объём газа вдвое больше начального. Какое количество теплоты газ отдал при расширении, если при этом он совершил работу A = 2493 Дж?

физика 10-11 класс 41103

Решение



Ответ: 1247 Дж

Написать комментарий

Меню

Присоединяйся в ВК