Задать свой вопрос   *более 50 000 пользователей получили ответ на «Решим всё»

Задача 19408 В горизонтальном цилиндрическом сосуде,...

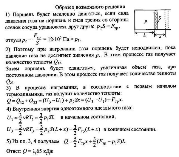
Условие

В горизонтальном цилиндрическом сосуде, закрытом поршнем, находится одноатомный идеальный газ. Первоначальное давление p = 4 • 10^5 Па. Расстояние от дна сосуда до поршня L = 30 см. Площадь поперечного сечения поршня S = 25 см^2. В результате медленного нагревания газа поршень сдвинулся на расстояние х = 10 см. При движении поршня на него со стороны стенок сосуда действует сила трения величиной F_(тр) = 3•10^3 H. Какое количество теплоты получил газ в этом процессе? Считать, что сосуд находится в вакууме.

физика 10-11 класс 21383

Решение



Ответ: В решение

Написать комментарий

Меню

Присоединяйся в ВК