Задать свой вопрос   *более 50 000 пользователей получили ответ на «Решим всё»

Задача 19406 При изобарном нагревании газообразный...

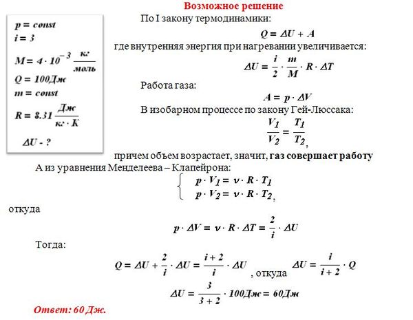
Условие

При изобарном нагревании газообразный гелий получил количество теплоты 100 Дж. Каково изменение внутренней энергии гелия? Масса гелия в данном процессе не менялась.

физика 10-11 класс 44102

Решение



Ответ: 60 Дж

Написать комментарий

Меню

Присоединяйся в ВК