Задать свой вопрос   *более 50 000 пользователей получили ответ на «Решим всё»

Задача 19128 Теплоизолированный цилиндр разделён...

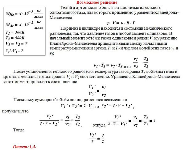
Условие

Теплоизолированный цилиндр разделён подвижным теплопроводящим поршнем на две части. В одной части цилиндра находится гелий, а в другой – аргон. В начальный момент температура гелия равна 300 К, а аргона – 900 К, объёмы, занимаемые газами, одинаковы, а поршень находится в равновесии. Во сколько раз изменится объём, занимаемый гелием, после установления теплового равновесия, если поршень перемещается без трения? Теплоёмкостью цилиндра и поршня пренебречь.

физика 10-11 класс 28909

Решение



Ответ: 1,5

Написать комментарий

Меню

Присоединяйся в ВК