Задать свой вопрос   *более 50 000 пользователей получили ответ на «Решим всё»

Задача 18962 Два шарика, массы которых m = 0,1 кг и М...

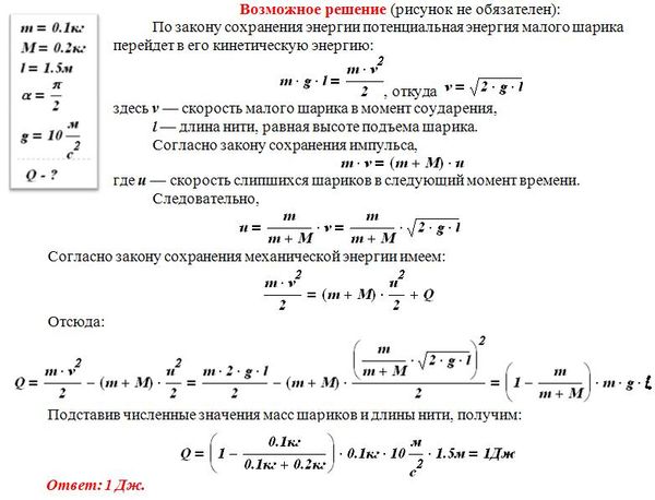
Условие

Два шарика, массы которых m = 0,1 кг и М = 0,2 кг, висят, соприкасаясь, на вертикальных нитях длиной l = 1,5 м (см. рисунок). Левый шарик отклоняют на угол 90° и отпускают без начальной скорости. Какое количество теплоты выделится в результате абсолютно неупругого удара шариков?

физика 10-11 класс 42892

Решение



Ответ: 1 Дж

Написать комментарий

Меню

Присоединяйся в ВК