Задать свой вопрос   *более 50 000 пользователей получили ответ на «Решим всё»

Задача 18961 ...

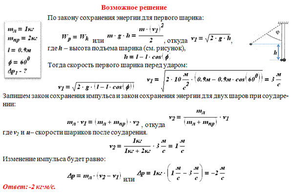
Условие

Два свинцовых шарика с массами m_(л) = 1 кг и m_(пр) =2 кг висят, соприкасаясь, на нитях длиной l = 0,9 м (см. рисунок). Левый шарик отклоняют на угол φ = 60° и отпускают. Каково изменение модуля импульса левого шарика в результате абсолютно неупругого соударения?

физика 10-11 класс 3280

Решение



Ответ: В решение

Написать комментарий

Меню

Присоединяйся в ВК