Задать свой вопрос   *более 50 000 пользователей получили ответ на «Решим всё»

Задача 18958 ...

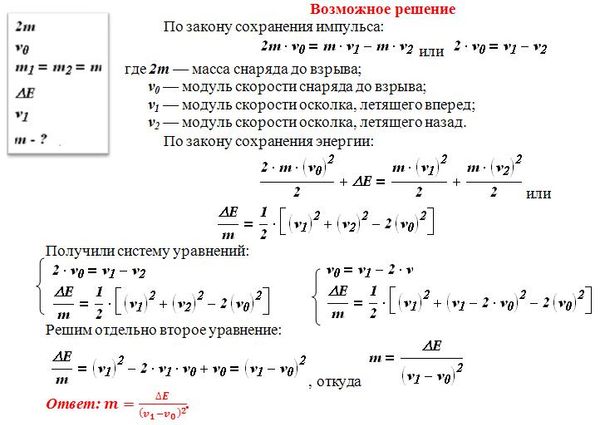
Условие

Снаряд, движущийся со скоростью v0, разрывается на две равные части, одна из которых продолжает движение по направлению движения снаряда, а другая – в противоположную сторону. В момент разрыва суммарная кинетическая энергия осколков увеличивается за счёт энергии взрыва на величину ΔE. Скорость осколка, движущегося вперёд по направлению движения снаряда, равна v1. Найдите массу m осколка.

физика 10-11 класс 10360

Решение



Ответ: В решение

Написать комментарий

Меню

Присоединяйся в ВК