Задать свой вопрос   *более 50 000 пользователей получили ответ на «Решим всё»

Задача 18957 ...

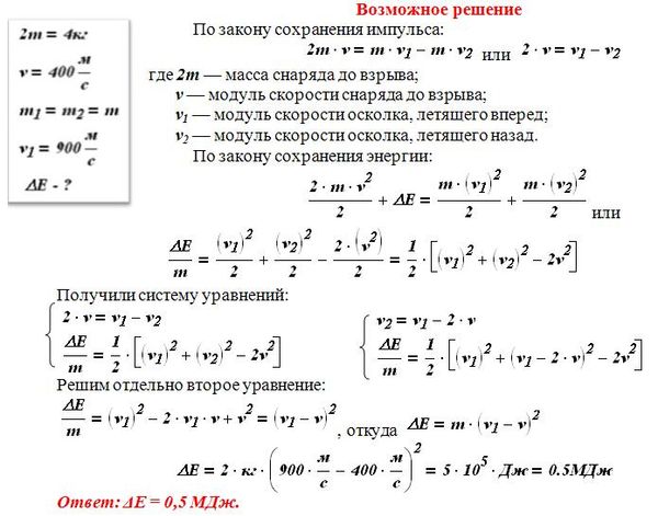
Условие

Снаряд массой 4 кг, летящий со скоростью 400 м/с, разрывается на две равные части, одна из которых летит в направлении движения снаряда, а другая — в противоположную сторону. В момент разрыва суммарная кинетическая энергия осколков увеличилась на величину ΔЕ. Скорость осколка, летящего по направлению движения снаряда, равна 900 м/с. Найдите ΔЕ.

физика 10-11 класс 21360

Решение



Ответ: В решение

Написать комментарий

Меню

Присоединяйся в ВК