Задать свой вопрос   *более 50 000 пользователей получили ответ на «Решим всё»

Задача 18954 Каково среднее давление пороховых газов...

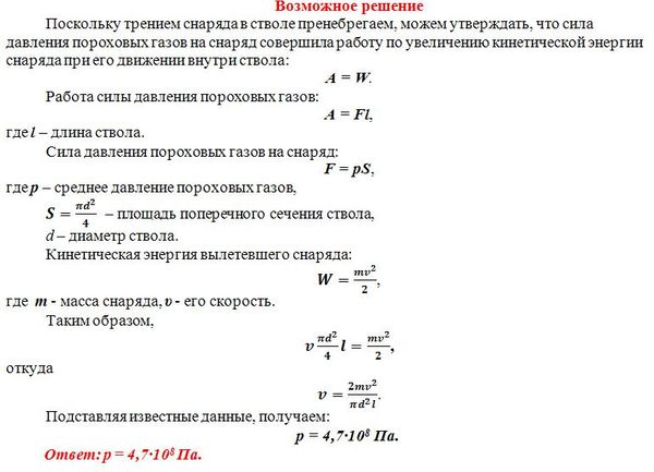
Условие

Каково среднее давление пороховых газов в стволе орудия, если скорость вылетевшего из него снаряда равна 1,5 км/с? Длина ствола 3 м, его диаметр 45 мм, масса снаряда 2 кг. (Трение пренебрежимо мало.)

физика 10-11 класс 29428

Решение



Ответ: В решение

Написать комментарий

Меню

Присоединяйся в ВК