Задать свой вопрос   *более 50 000 пользователей получили ответ на «Решим всё»

Задача 18942 Снаряд, летящий с некоторой скоростью,...

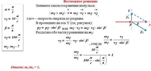
Условие

Снаряд, летящий с некоторой скоростью, разрывается на два осколка. Первый осколок летит под углом 90° к первоначальному направлению со скоростью 50 м/с, а второй – под углом 30° со скоростью 100 м/с. Найдите отношение массы первого осколка к массе второго осколка.

физика 10-11 класс 54147

Решение



Ответ: 1

Ошибки в решение (1)
Вопросы к решению (2)

Написать комментарий

Меню

Присоединяйся в ВК