Задать свой вопрос   *более 50 000 пользователей получили ответ на «Решим всё»

Задача 18941 ...

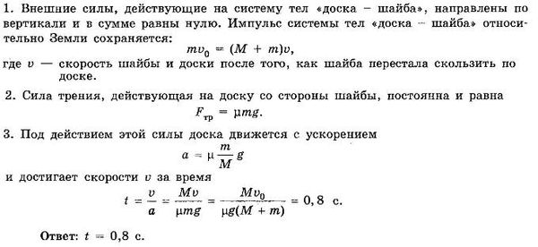
Условие

На гладкой горизонтальной плоскости покоится длинная доска массой М = 2 кг. На доске лежит шайба массой m = 0,5 кг. В начальный момент времени шайбе щелчком сообщили скорость v0 = 2 м/с. Коэффициент трения между шайбой и доской μ = 0,2. Сколько времени потребуется для того, чтобы шайба перестала скользить по доске?

физика 10-11 класс 8036

Решение



Ответ: В решение

Все решения

Простое решение в два уравнения [youtube=https://youtu.be/tNtKi_-KpF8]
Поставьте лайк и расшарьте, если не трудно)

Написать комментарий

Меню

Присоединяйся в ВК