Задать свой вопрос   *более 50 000 пользователей получили ответ на «Решим всё»

Задача 18895 Шарик скользит без трения по наклонному...

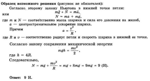
Условие

Шарик скользит без трения по наклонному желобу, а затем движется по «мертвой петле» радиусом R. С какой силой шарик давит на желоб в нижней точке петли, если масса шарика равна 100 г, а высота, с которой его отпускают, равна 4R?

физика 10-11 класс 26000

Решение



Ответ: 9 Н

Написать комментарий

Меню

Присоединяйся в ВК