Задать свой вопрос   *более 50 000 пользователей получили ответ на «Решим всё»

Задача 18884 С высоты Н над землёй начинает свободно...

Условие

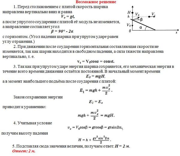
С высоты Н над землёй начинает свободно падать стальной шарик, который через время t = 0,4 с сталкивается с плитой, наклонённой под углом 30° к горизонту. После абсолютно упругого удара он движется по траектории, верхняя точка которой находится на высоте h = 1,4 м над землёй. Чему равна высота H? Сделайте схематический рисунок, поясняющий решение.

физика 10-11 класс 22069

Решение



Ответ: 2 м

Написать комментарий

Меню

Присоединяйся в ВК