Задать свой вопрос   *более 50 000 пользователей получили ответ на «Решим всё»

Задача 18879 На последнем километре тормозного пути...

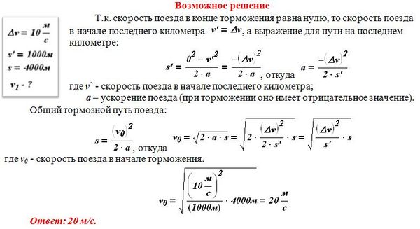
Условие

На последнем километре тормозного пути скорость поезда уменьшилась на 10 м/с. Определите скорость в начале торможения, если общий тормозной путь поезда составил 4 км, а торможение было равнозамедленным.

физика 10-11 класс 26917

Решение



Ответ: В решение

Написать комментарий

Меню

Присоединяйся в ВК