Задать свой вопрос   *более 50 000 пользователей получили ответ на «Решим всё»

Задача 18796 Определите размеры березовой доски при...

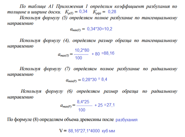
Условие

Определите размеры березовой доски при влажности 22%, если размеры доски при влажности 8% были: толщина,-25мм, ширина-80 мм, длина-4,Ом.

предмет не задан 554

Решение

Написать комментарий

Меню

Присоединяйся в ВК