Задать свой вопрос   *более 50 000 пользователей получили ответ на «Решим всё»

Задача 18795 Определите размеры березовой доски при...

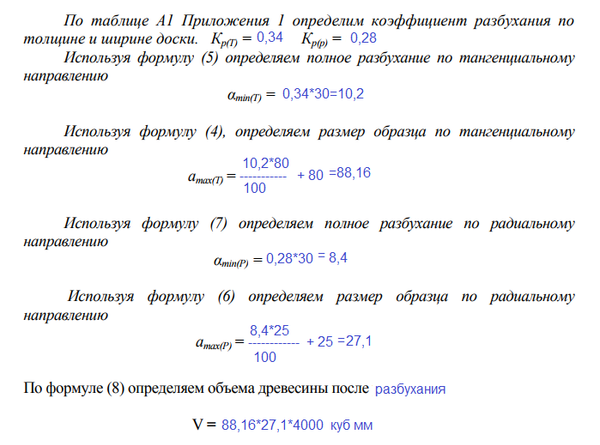
Условие

Определите размеры березовой доски при влажности 22%, если размеры доски при влажности 8% были: толщина -25%мм, ширина-80мм, длина-4,0м

предмет не задан 2749

Решение

Написать комментарий

Меню

Присоединяйся в ВК