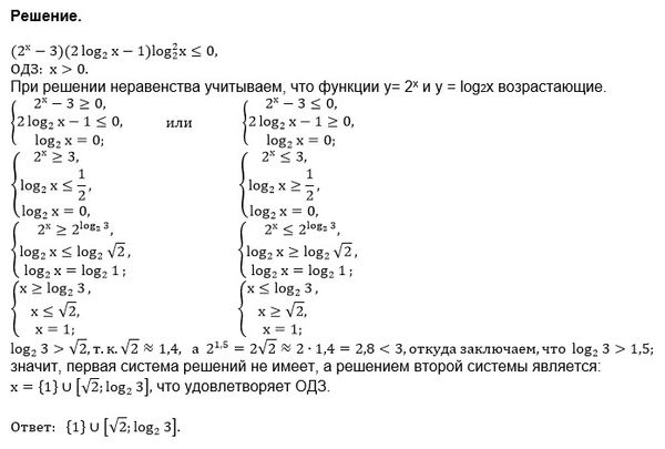
(2^x-3)(2log2x-1)log^2_(2)x меньше или равно 0
х > 0
Решаем неравенство обобщенным методом интервалов.
Находим нули функции у=(2^x-3)*(2log_(2)x-1)*log^2_(2)x
1) log_(2)x=0
x=1
2)2log_(2)x-1=0
x=sqrt(2) ≈ 1,4
3)2^x=3
x=log_(2)3
log_(2)3 > sqrt(2)
Расставляем знаки, см. рис. в приложении
(знаки функций у=2^x-3 и
y=2log_(2)x-1)
(0) _+_ [1] _+_ [sqrt(2)] __-__ [ log_(2)3] ___+__
О т в е т. {1}U[sqrt(2);log_(3)2]