Задать свой вопрос   *более 50 000 пользователей получили ответ на «Решим всё»

Задача 18458 5) Написать уравнение плоскости,...

Условие

5) Написать уравнение плоскости, проходящей через прямые:
system{x+2y-2z-1=0;3x+3y-3z+1=0} и system{x-y+z-2=0; 2x+y-z+3=0}

математика ВУЗ 1948

Решение

Находим точку, принадлежащую первой прямой
1) пусть z=0
{x+2y-1=0 умножаем на (-3)
{3x+3y+1=0

{-3x-6y+3=0
{3x+3y+1=0
-3у+4=0
у=4/3
х=1-2у=1-(8/3)=-5/3

Точка M1(-5/3;4/3;0) принадлежит первой прямой

Находим направляющий вектор первой прямой.
Нормальные векторы плоскостей имеют координаты
(1;2;-2) и (3;3;-3)
Их векторное произведение - направляющий вектор прямой.
Находим векторное произведение
Считаем определитель третьего порядка
в первой строке векторы i,j,k
во второй координаты первого нормального вектора, в третьей - координаты второго нормального вектора.
получим вектор (-6i-6k)
Значит направляющий вектор первой прямой имеет координаты
(0;-6;-6)

Аналогично для второй прямой
2)
z=0;x=-1/3;y=x-2=-7/3
M2(-1/3;-7/3;0) - точка принадлежащая второй прямой
направляющий вектор второй прямой
(0;3;3)

Прямые параллельны.

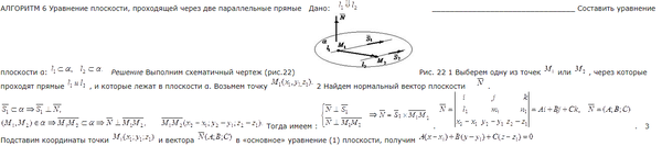
Переформулируем задачу.
Написать уравнение плоскости, проходящей через две параллельные прямые.
(см. рис.)

Составляем определитель третьего порядка
для нахождения нормального вектора искомой плоскости
В первой строке векторы i,j,k
Во второй координаты вектора, параллельного направляющим векторам (0;1;1)
В третьей координаты вектора М1М2

(11/3)i+(4/3)j-(4/3) k - нормальный вектор искомой плоскости.
Значит уравнение плоскости имеет вид
(11/3)(х+5/3)+(4/3)(y-(4/3))-(4/3)z=0
11(x+(5/3))+4*(y-(4/3)-4z=0
11x+4y-4z+13=0
О т в е т. 11х+4у-4z+13=0

Написать комментарий

Меню

Присоединяйся в ВК