Задать свой вопрос   *более 50 000 пользователей получили ответ на «Решим всё»

Задача 18203 В магазин поступил товар I и II сортов...

Условие

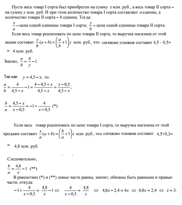
В магазин поступил товар I и II сортов на общую сумму 4,5 млн. руб. Если весь товар продать по цене II сорта, то убытки составят 0,5 млн. руб, а если весь товар реализовать по цене первого сорта, то будет получена прибыль 0,3 млн. руб. На какую сумму был приобретён товар I и II сорта в отдельности?

математика 10-11 класс 1171

Решение

Написать комментарий

Меню

Присоединяйся в ВК