Задать свой вопрос
*более 50 000 пользователей получили ответ на «Решим всё»
Задача 18125
15) Решите неравенство...
Условие
slava191
11.10.2017
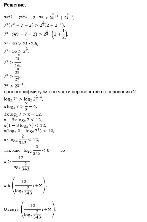
15) Решите неравенство
7^(x+2)-7^(x+1)-2*7^(x) > 2^(x/3+1)+2^(x/3-1)
математика 10-11 класс
15412
Решение
u821511235
05.07.2018
★
Написать комментарий
Меню
Решим всё
Найти задачу
Категории
Статьи
Тесты
Архив задач
Присоединяйся в ВК