Задать свой вопрос   *более 50 000 пользователей получили ответ на «Решим всё»

Задача 1794 а) Решите 4tg^2x + 3/cosx + 3 = 0 б)...

Условие

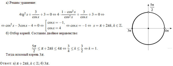
а) Решите 4tg^2x + 3/cosx + 3 = 0
б) Найдите все корни, принадлежащие промежутку [5Pi/2, 4Pi]

математика 10-11 класс 43618

Решение



Ответ: а) Pi+2Pik; б) 3Pi

Вопросы к решению (1)

Написать комментарий

Меню

Присоединяйся в ВК