Задать свой вопрос   *более 50 000 пользователей получили ответ на «Решим всё»

Задача 1793 Решите (2cos^2x-5cosx+2) *...

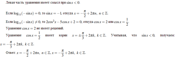
Условие

Решите (2cos^2x-5cosx+2) * log(11)(-sinx)=0

математика 10-11 класс 21091

Решение



Ответ: -Pi/2+2Pin; -Pi/3+2Pik

Вопросы к решению (1)

Написать комментарий

Меню

Присоединяйся в ВК