Задать свой вопрос   *более 50 000 пользователей получили ответ на «Решим всё»

Задача 1792 a) Решите 36^(sin2x) = 6^(2sinx) б)...

Условие

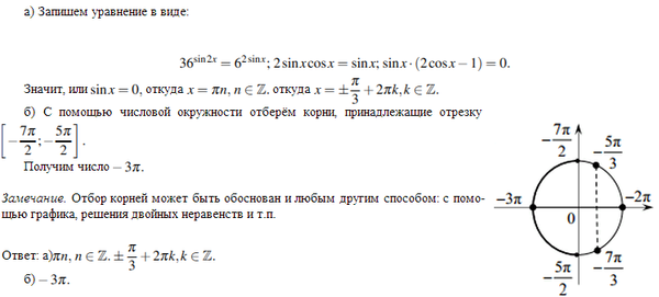
a) Решите 36^(sin2x) = 6^(2sinx)
б) Найдите все корни, принадлежащие [-7Pi/2;-5Pi/2]

математика 10-11 класс 49170

Решение



Ответ: В решение

Вопросы к решению (1)

Написать комментарий

Меню

Присоединяйся в ВК