Задать свой вопрос   *более 50 000 пользователей получили ответ на «Решим всё»

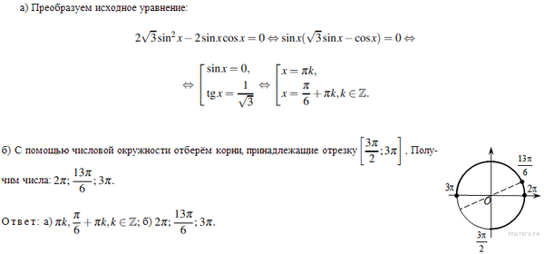
Задача 1789 a) Решите...

Условие

a) Решите 2sqrt(3)cos^2*(3Pi/2+x)-sin2x=0
б) Найдите все корни, принадлежащие [3Pi/2;3Pi]

математика 10-11 класс 44170

Решение



Ответ: В решение

Вопросы к решению (4)

Написать комментарий

Меню

Присоединяйся в ВК