Задать свой вопрос   *более 50 000 пользователей получили ответ на «Решим всё»

Задача 1787 а) Решите (27^(cosx))^(sinx) =...

Условие

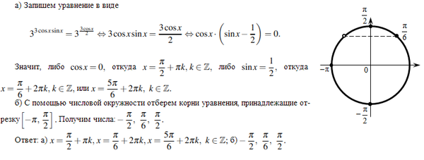
а) Решите (27^(cosx))^(sinx) = 3^(3cosx/2)
б) Найдите все корни, принадлежащие [-Pi;Pi/2]

математика 10-11 класс 37400

Решение



Ответ: В решение

Вопросы к решению (2)

Написать комментарий

Меню

Присоединяйся в ВК