Задать свой вопрос   *более 50 000 пользователей получили ответ на «Решим всё»

Задача 17664 а) Решите уравнение...

Условие

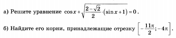
а) Решите уравнение cosx+sqrt(((2-sqrt(2))/2)*(sinx+1)) = 0

б) Найдите его корни, принадлежащие отрезку [-11Pi/2; -4Pi]

математика 10-11 класс 58692

Решение

Вопросы к решению (5)

Написать комментарий

Меню

Присоединяйся в ВК