Задать свой вопрос   *более 50 000 пользователей получили ответ на «Решим всё»

Задача 17557 Найдите наименьший положительный корень...

Условие

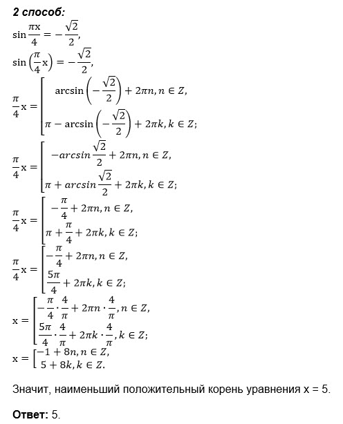
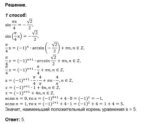
Найдите наименьший положительный корень уравнения sin(Pix/4) = -sqrt(2)/2

математика 10-11 класс 71408

Решение

sin(Pix/4) = -sqrt(2)/2

Дает два корня

Pix/4 = 5Pi/4+2Pin

x_(1) = 5 + 8n

Pix/4 = Pi-5Pi/4+2Pin

x_(2) = -1 + 8n

n принадлежит только целым числам!

Наименьшим положительным будет корень x = 5+8n при n = 0, то есть x = 5

[b]Ответ:[/b] 5

Вопросы к решению (2)

Все решения

Написать комментарий

Меню

Присоединяйся в ВК