Задать свой вопрос   *более 50 000 пользователей получили ответ на «Решим всё»

Задача 1681 В некоторой местности утро в мае либо...

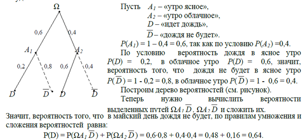
Условие

В некоторой местности утро в мае либо ясное, либо облачное. Если утро ясное, то вероятность дождя 0,2. Если утро облачное, то вероятность дождя 0,6. Вероятность того, что утро в мае будет облачным 0,4. Найдите вероятность того, что в майский день дождя не будет.

математика 10-11 класс 11455

Решение



Ответ: 0.64

Написать комментарий

Меню

Присоединяйся в ВК