Задать свой вопрос   *более 50 000 пользователей получили ответ на «Решим всё»

Задача 16752 Решите...

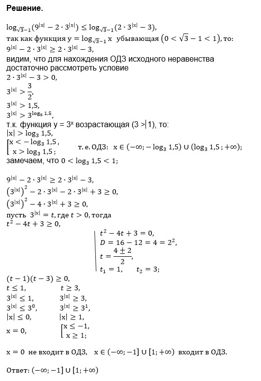
Условие

Решите неравенство

log(sqrt(3)-1)(9^(|x|)-2*3^(|x|)) меньше или равно log(sqrt(3)-1)(2*3^(|x|)-3)

математика 10-11 класс 5319

Решение

ОДЗ:
{9^(|x|)-2*3^(|x|) > 0;
{2*3^(|x|)-3 > 0

Вернемся к нахождению ОДЗ позже.

Основание логарифмической функции
0 < sqrt(3) - 1 < 1, значит функция убывающая и большему значению функции соответствует меньшее значение аргумента
9^(|x|)-2*3^(|x|) больше или равно 2*3^(|x|)-3 (#)

Теперь для нахождения ОДЗ достаточно решить второе неравенство, первое будет выполняться в силу (#)

Итак, решаем систему двух неравенств:
{9^(|x|)-2*3^(|x|) больше или равно 2*3^(|x|)-3 (#)
{2*3^(|x|)-3 > 0

Замена переменной
3^(|x|)=t
t > 0
9^(|x|)=t^2

{t^2-2t больше или равно 2t-3; (t^2-4t+3 больше или равно 0)
{2t-3 > 0

{t меньше или равно 1 или t больше или равно 3
{t > 1,5

t меньше или равно 1 или t больше или равно 3



3^(|x|) меньше или равно 1 или 3^(|x|)

больше или равно 3

Раскрываем знак модуля по определению.
а)
если x больше или равно 0, то |x|=x
3^x меньше или равно 3^(0)
или
3^x больше или равно 3

о т в е т. а) x больше или равно 1

б)
если x меньше или равно 0, то |x|=-x
3^(-x) меньше или равно 3^(0)
или
3^(-x) больше или равно 3
-x больше или равно 1
х меньше или равно -1

о т в е т. б) х меньше или равно -1

О т в е т. объединение ответов а) и б)
(-бесконечность;-1] U [1;+бесконечность)

Все решения

Написать комментарий

Меню

Присоединяйся в ВК