Задать свой вопрос   *более 50 000 пользователей получили ответ на «Решим всё»

Задача 1675 Решите систему system{3*9^x-28*3^x+9...

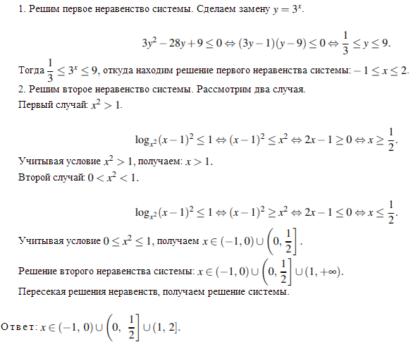
Условие

Решите систему system{3*9^x-28*3^x+9 меньше или равно 0;log(x^2)(x-1)^2 меньше или равно 1}

математика 10-11 класс 27873

Решение



Ответ: В решение

Вопросы к решению (1)

Написать комментарий

Меню

Присоединяйся в ВК