Задать свой вопрос   *более 50 000 пользователей получили ответ на «Решим всё»

Задача 16730 log2(x+6)*log5(x+5) / (x+4) меньше или...

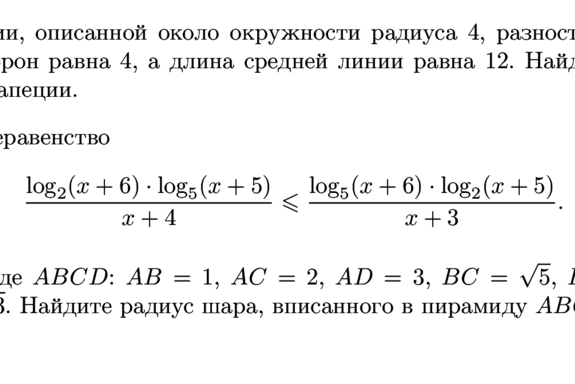
Условие

log2(x+6)*log5(x+5) / (x+4) меньше или равно log5(x+6)*log2(x+5) / (x+3)

математика 10-11 класс 1376

Все решения

ОДЗ:
{x+6 > 0;
{x+5 > 0
{x≠-4;
{x≠-3

x∈ (-5;-4)U(-4;-3)U(-3;+ ∞)

По формуле перехода к другому основанию:
log_(2)(x+6)=log_(5)(x+6)/log_(5)2;
log_(5)(x+5)=log_(2)(x+5)/log_(2)5;
так как
log_(5)2 * log_(2)5=1, то
log_(2)(x+6)*log_(5)(x+5)=log_(5)(x+6)*log_(2)(x+5)

Переносим все слагаемые данного неравенства влево, выносим за скобки общий множитель:
log_(2)(x+6)*log_(5)(x+5)* ((1/(х+4))-(1/(х+3))) меньше или равно 0
или
log_(2)(x+6)*log_(5)(x+5)* ((1/(х+4))-(1/(х+3))) меньше или равно 0
-log_(2)(x+6)*log_(5)(x+5)/((х+4)*(х+3)) меньше или равно 0;

log_(2)(x+6)*log_(5)(x+5)/((х+4)*(х+3)) больше или равно 0
Применяем обобщенный метод интервалов.
Нули числителя:
log_(2)(x+6)=0 или log_(5)(x+5)=0
x+6=2^0 или х+5=5^0
x=-5 или х=-4
Нули знаменателя
х=-4 или х=-3

При переходе через точку х=-4 знак не меняется!

(-5) __+__ (-4) __+___ (-3) _-___

О т в е т. (-3; + ∞)

Написать комментарий

Меню

Присоединяйся в ВК