Задать свой вопрос   *более 50 000 пользователей получили ответ на «Решим всё»

Задача 1651 Около равнобедренного треугольника ABC c...

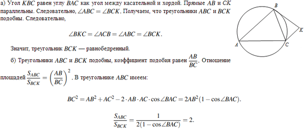
Условие

Около равнобедренного треугольника ABC c основанием BC описана окружность. Через точку С провели прямую, параллельную стороне AB. Касательная к окружности, проведенная в точке B, пересекает прямую в точке K.
а) Докажите, что треугольник BCK - равнобедренный.
б) Найдите отношение площади треугольника ABC к площади треугольника BCK, если cos BAC=3/4

математика 10-11 класс 23764

Решение



Ответ: 2

Вопросы к решению (1)

Написать комментарий

Меню

Присоединяйся в ВК