Задать свой вопрос   *более 50 000 пользователей получили ответ на «Решим всё»

Задача 1650 Высоты BB1 и СС1 остроугольного...

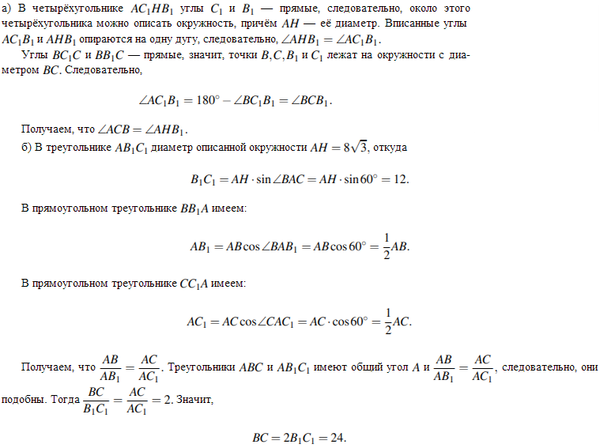
Условие

Высоты BB1 и СС1 остроугольного треугольника ABC пересекаются в точке H.
а) Докажите, что угол AHB1 = углу ACB.
б) Найдите BC, если AH=8sqrt(3) и угол BAC=60 градусов.

математика 10-11 класс 68747

Решение

Еще один [b]вариант решения[/b] смотреть здесь: [link=http://reshimvse.com/zadacha.php?id=12463]



Ответ: 24

Все решения

В условии ошибка,я чуть голову не сломал:вместо угла ВАС написано АВС=60

Написать комментарий

Меню

Присоединяйся в ВК