A
A
1
,
B
B
1
,
C
C
1
AA
1
,BB
1
,CC
1
. Отрезки MA, MB и MC делят на равные части точки
A
2
,
B
2
,
C
2
A
2
,B
2
,C
2
.
а) Докажите, что у шестиугольника
A
1
B
2
C
1
A
2
B
1
C
2
A
1
B
2
C
1
A
2
B
1
C
2
площадь в два раза меньше площади треугольника.
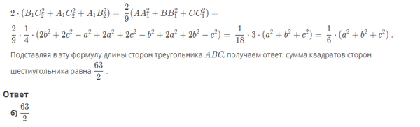
б) Вычислите сумму квадратов всех сторон шестиугольника, при условии, что AB = 5, BC = 8 и AC = 10.
