Задать свой вопрос   *более 50 000 пользователей получили ответ на «Решим всё»

Задача 1602 а) Решите уравнение...

Условие

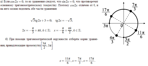
а) Решите уравнение sqrt(3)sin2x+3cos2x=0
б) Найдите корни этого уравнения, принадлежащие промежутку [3Pi/2;3Pi]

математика 10-11 класс 75827

Решение



Ответ: в решение

Написать комментарий

Меню

Присоединяйся в ВК